优化地铁1、2、5、7号线等线路规划方案!石家庄重点任务分工

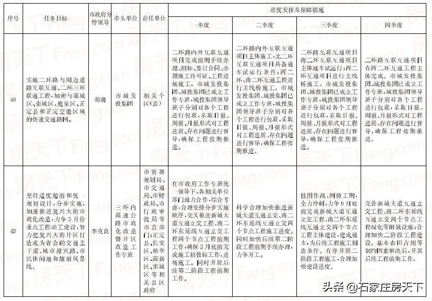
根据重点任务分工方案,石家庄将在2022年6月前完成太平河城市片区城市设计优胜方案整合工作;加快推动中央商务区建设,督促市城发投集团三季度启动中央商务区北区体育馆、中心公园、正太广场建设,督促协助桥西区启动解放广场征迁工作,督促协助桥西区加快中央商务区区域内铁路单位征迁;高铁商务区4月底完成拆除工作,加快推动高铁商务区和石家庄北站片区建设改造,完成中央绿色公园建设,打造省会新地标;结合正定空港片区、滹沱河生态经济带、石家庄北站区域等相关规划,优化轨道交通1、2、5、7号线等线路规划方案;石煤机城市更新项目一期四季度住宅工程主体封顶,加固改造1至6厂房完工;持续推动“烂尾楼”项目整治,一季度完工交付3个项目,二季度完工交付4个项目,三季度完工交付9个项目,四季度完工交付3个项目;稳步实施1975年以前建设的危旧住房更新,裕华区电视机厂宿舍区域危旧住房更新项目、新华区26号院及周边区域危旧住房更新项目四季度施工;9个城中村改造高品质示范区项目建设二季度完成拆迁,四季度回迁楼全部开工建设等。

城建相关部分重点内容如下:

图片


图片


图片


图片


图片


图片


图片


图片


图片


图片


图片


图片


图片


图片


图片


图片

文章转载自网络

石家庄石门网

关注我们,了解更多石家庄本地事

5篇原创内容

公众号


全部回复
收起
Re:优化地铁1、2、5、7号线等线路规划方案!石家庄重点任务分工
你需要登录后才可以回复
登录或者立即注册